中国关心下一代工作委员会教育中心十四五学校生涯教育研究课题申报指南
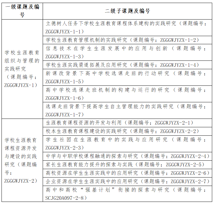
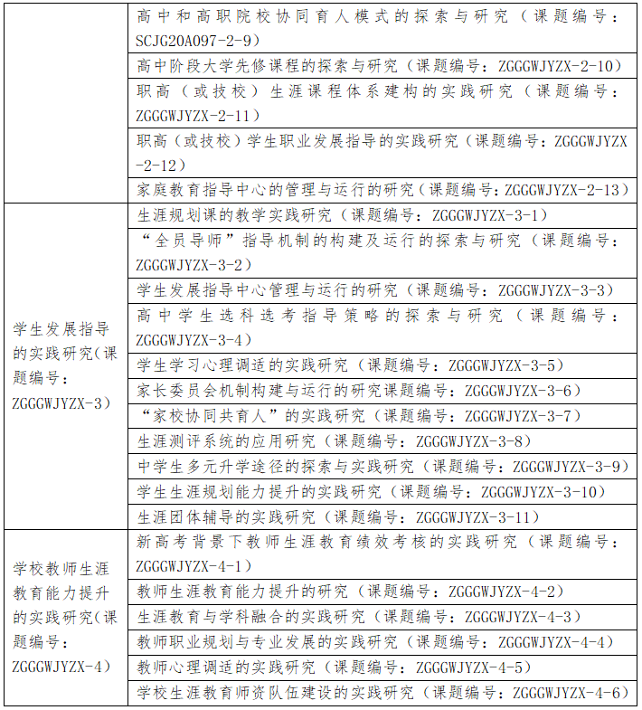
生涯教育是贯彻“为学生的终身幸福奠基”的教育理念、实施素质教育的重要组成部分。生涯教育遵循“发现自我、唤醒潜能、增强适应、助力成长”的原则,培养学生积极的心理品质,提高自我认识及反思能力、信息分析及生涯决策能力、劳动技能及实践创新能力、应对生涯不确定性的变迁和适应能力、终身学习和生涯管理能力。生涯教育关注学生发展需求和环境变化,强调提升学生的生涯适应力和管理能力,促进学生全面而又个性的发展。 做好生涯教育课题研究,对提升学校教育质量、促进区域教育高质量发展有着重要的意义和价值。根据《关于加强新时代关心下一代工作委员会工作的意见》《关于深化教育体制机制改革意见》《关于全面提高高等教育质量的若干意见》《关于深化教育教学改革全面提高义务教育质量的意见》《关于深化考试招生制度改革的实施意见》等文件精神,为更好地推动我国生涯教育发展,中国关心下一代工作委员会教育中心面向全社会发布十四五生涯教育研究课题申报指南。现将有关事项通知如下: 一、申报对象 课题立项面向各级教育行政部门、学校、教育科研机构及其他具有独立法人资格的组织及单位。 中国关心下一代工作委员会教育中心生涯教育专业委员会单位会员优先。(生涯教育专委会入会流程,请详见“中国关工委教育中心”官网—“专家委员会”—“生涯教育专业委员会”)。 二、选题方向 申请单位可以结合本单位发展中的实际需要或存在的问题,选择某个级别的一个或多个子课题进行研究,也可自选角度和题目(申报单位为非学校的组织或单位,须指定参与课题研究的实验校)。 三、申报要求 课题应紧扣生涯教育的需求,针对生涯教育实践中的实际问题,凝练出具有研究价值的重要问题或关键技术问题,探索生涯教育发展的新理论、新模式、新途径、新方法、新技术、新产品,鼓励开展跨学校、跨学科、综合性、系统性、校企结合的研究。具体要求如下: 1、本课题须依托单位申报,不受理个人申报;每个申报单 位不超过2项课题。 2、申报的课题应符合以下要求: (1)符合国家政策、体现生涯教育发展理念; (2)聚焦相关领域、解决实际问题、服务于教育教学发展; (3)有具体的研究方向和可行的研究方案。 3. 鼓励申报单位与相关单位(包括但不限于地方政府、教育机构、企业单位等)协同创新,跨界合作。 四、课题申报工作 1、研究周期。每个课题研究时间为1-3年,全年均可申报课题。课题申请立项材料的初审委托“中国关工委教育中心生涯教育专业委员会”进行匿名评审。自提交之日起,两个月内通知课题审核结果。凡获得立项批准的,将在中国关工委教育中心官网予以公布,并通知申报单位。 2、课题管理注重时效性,按照“先投先评,随时评审”,分批公布立项名单,同时鼓励已有成果申报进行项目直立和结题直评。 3、经费来源为课题单位自筹经费。 五、申报程序 1、课题立项申请材料见附件,需课题负责人所在单位盖章(可以电子章)。申请材料的电子版发送至sy@zgggwjyzx.org.cn。 2、课题申报文件名和邮件主题格式:十四五生涯教育课题申报+课题负责人姓名+单位。 3、课题立项申请材料可联系负责人或登录“中国关工委教育中心官网”(www.zgggwjyzx.org.cn),索要(下载)可编辑的《课题立项申请书》。 六、入选奖励机制 1、优秀课题研究成果将优先推荐参加“生涯教育学术年会”。 2、优秀课题研究成果将由国家级出版社集结出版。 3、优秀课题研究成果将纳入每年的《中国生涯教育蓝皮书》。 七、联系方式 邮 箱:sy@zgggwjyzx.org.cn 中国关心下一代工作委员会教育中心 2023年2月 可下载附件:


